
наносим размеры катетов прямоугольного треугольника. Далее задаем ось вращения (рис. 17).

После завершения нажимаем кнопку

и возвращаемся в среду «Деталь».

в поле «Расстояние» ленточного меню. В поле построения появится трехмерная модель прямоугольного треугольника. На этом шаге Вы можете поменять ее размеры, выбрав нужный и указав его новое значение в ленточном меню. Если модель Вас устраивает, нажмите кнопку

в ленточном меню. Модель поверхности второго конуса построена (рис. 18).

3.2.4. Пример построения цилиндра, расположенного вдоль оси Y
- Для создания цилиндра воспользуйтесь командой «Поверхность проецирования»

в инструментальной линейке «Поверхности и кривые».
- Выберем конструктивную плоскость построения. В качестве такой плоскости необходимо выбрать плоскость, на которой цилиндр проецируется в окружность. Используя кнопку

«параллельная плоскость» укажем плоскость X-Z, а затем расстояние, на которое эта плоскость смещена (В).
- С помощью команды «Отверстие по центру»

построим окружность, задав диаметр, который задан под «D». Центр окружности привяжем к центру координат размерами, заданными под буквами «А» и «H» (рис. 19). Завершаем операцию нажатием кнопки

.



(рис. 20).
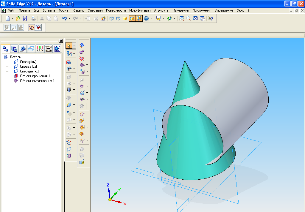
3. ПОСТРОЕНИЕ ЛИНИИ ПЕРЕСЕЧЕНИЯ ПОВЕРХНОСТЕЙ
- Выберем в инструментальной линейке «Поверхности и кривые» команду «Линия пересечения»

.
- В ленточном меню в графе «Выбор» укажите на слово «поверхность».
- Наведите курсор мыши на конус и нажмите ЛКМ. Выбор подтвердите, нажав на кнопку

.
- Укажите на вторую поверхность и также подтвердите выбор. Результат построения линии пересечения приведен на рис. 21.

4. СОЗДАНИЕ ЧЕРТЕЖЕЙ
Загрузим среду «Чертеж», щелкнув в главной инструментальной линейке на команде «Создать»

. В появившемся окне «Создать» выберем «Normal.dft» (рис. 22), в результате чего откроется среда «Чертеж».

Нажмем кнопку «Виды детали» и в появившемся окне укажем деталь или сборочную единицу. Нажимаем кнопку «Открыть» (рис. 23).

Переходим в окно «Мастер чертежных видов». Далее убираем все «галочки». Нажимаем кнопку «Дальше». Окно «Мастер чертежных видов» принимает вид, представленный на рис. 24.

Указываем на вид «Спереди» и кнопку «Выбор». Появляется окно главного вида (рис. 25). Если главный вид нас не устраивает, то используя кнопку

«главные виды», поворачиваем в нужное положение и нажимаем «Закрыть». Возвращаемся в окно «Мастер чертежных видов». Указываем необходимые виды детали, в нашем случае это вид сверху, и нажимаем «Готово» (рис. 26).


Возвращаемся в среду «Чертеж». Появившийся прямоугольник определяет габариты выбранных нами видов (рис. 27). Указываем масштаб и нажимаем кнопку «параметры отображения детали»

. Устанавливаем необходимые стили и нажимаем кнопку «Ок».

Размещаем видовой квадрат приблизительно в середине и нажимаем ЛКМ. Начертим осевые и центровые линии с помощью команд «Осевая линия»

и «Метка центра»

. Далее проставляем необходимые размеры при помощи команд «Расстояние между»

и «Умный размер»

(рис. 28).

5. РАЗВЕРТКА ПОВЕРХНОСТИ
Разверткой называется плоская фигура, полученная совмещением поверхности тела с плоскостью. Для построения многогранной поверхности необходимо совместить с плоскостью все ее грани. Для построения развертки кривой поверхности в общем случае надо в нее вписать многогранную поверхность и совместить с плоскостью. Поверхности, которые разворачиваются на плоскость без разрывов и складок, называются развертываемыми. К ним относятся линейчатые поверхности, у которых образующие параллельны или пересекаются (цилиндры, торсы, конусы). Остальные поверхности неразвертываемые. Развертки обладают многими одинаковыми свойствами самих поверхностей: равенством длинами прямых, равенством углов между линиями, параллельностью прямых. Развертки простых фигур можно строить и математически. Для цилиндра — это прямоугольник с длиной S = 2pR; для конуса — сектор с углом при вершине j= 2 pR / l (l — длина образующей). Однако чаще это сложные поверхности с вырезами и срезами на них, развертки которых возможно выполнить, только используя графические приемы [2]. Основной метод графического построения разверток — это аппроксимация заданной поверхности в виде многогранной поверхности (рис. 29).

Часто вписывают многогранник с гранями в виде треугольников. Данный способ называется способом триангуляции. Самой трудоемкой частью при построении разверток является определение натуральной величины граней вписываемого в поверхность многогранника. Имеется ряд способов и приемов, сокращающих эту работу и облегчающих построение разверток. К ним относятся способ треугольников, способ нормального сечения и способ раскатки, которые, в свою очередь, используют методы определения натуральной величины граней методами замены плоскостей проекций (ортогонального проецирования по нормали к плоскости грани) или вращения вокруг проецирующих осей.
Развертка конусов производится по принципу развертывания пирамиды, для чего поверхность конуса предварительно аппроксимируют n — гранной пирамидой.

Для построения ее используем то, что очерковая образующая конуса L на фронтальной плоскости изобразилась в натуральную величину (рис. 30). Выбрав положение вершины развертки – точку S, радиусом L проводим дугу и откладываем на ней 12 равных частей, на которые предварительно разделили окружность основания конуса, изображенного на горизонтальной плоскости проекции в натуральную величину. Чем на большее количество равных участков разделим окружность, тем точнее построим развертку. Положение точки М на развертке поверхности конуса определим следующим образом: через фронтальную проекцию точки проведем образующую и построим ее горизонтальную проекцию. Найдем, что образующая пересекла основание конуса между точками 5 и 6. Точку К переносим на дугу развертки, расположив ее между точками 5 и 6, и соединим с вершиной конуса развертки S. Из проекции точки M2 проведем горизонтальную линию до пересечения с очерковой образующей L и получим точку 2. Расстояние от основания конуса до точки 2 по образующей является высотой точки, которую откладываем на развертке от точки К на линии KS. Полученная точка определит истинное положение точки M на развертке. Таким образом, развертку конической поверхности построим с помощью соседних точек окружности основания, в которую вписан правильный двенадцатиугольник, т. е. коническая поверхность условно заменена поверхностью, вписанной правильной двенадцатиугольной пирамидой, а для построения развертки применен способ триангуляции.
Опираясь на вышеизложенное, на чертеже пересечения поверхностей выполним построение развертки первой поверхности (прямого кругового конуса) и перенесем точки, принадлежащие линии пересечения, на развертку. Соединим плавной линией построенные точки. Заполним основную надпись. Пример выполненного задания приведен на рис. 31.

Библиографический список
- Годик, Е.И. Справочное руководство по черчению / Е.И. Годик, А.М. Хаскин. – М.: Машиностроение, 1974. – 696с.
- Чекмарев, А.А. Справочник по черчению / А.А. Чекмарев, В.И. Осипов. – М.: Изд. Центр «Академия», 2006. – 336с.
