2.3 Конструктивное оформление схемы электрических соединений
При разработке конструктивного оформления системы автоматического регулирования нужно учитывать такие факторы, как безопасность и удобство обслуживания средств автоматизации. [7]
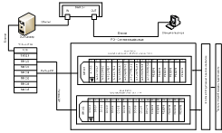
Все модули ввода/вывода, которые потребуются для модернизации системы автоматического регулирования, уже установлены в одном каркасе в существующих шкафах, до 8 модулей ввода/вывода можно установить в один каркас. Максимальное количество каркасов, которые можно установить в шкаф, равно 4-м.
[IMAGE_23]
Рисунок 4.3 – Общий вид шкафа для установки станций контроллера
Сначала устанавливается блок управления ЦПУ, далее устанавливаются в каждый из 4-х каркасов 2 источника питания (основной и резервный), для шины Profibus-DP устанавливаются 2 интерфейсных модуля, а также до 8 модулей ввода/вывода и модуль расширения.
В каркасе имеются защёлки, которые располагаются сверху и снизу, с помощью этих защёлок модули крепятся в каркасе. Модуль в каркас должен монтироваться индикаторами вверх, при вводе модуля в каркас должен произойти характерный щелчок, который означает, что модуль вошёл в паз каркаса.

Рисунок 4.4 – Схема каркаса контроллера
Имеется терминальная панель, она предназначена для подключения аналоговых сигналов. К этой панели из кроссового шкафа присоединяются аналоговые сигналы, а уже от этой панели идёт присоединение к модулю аналогового ввода через единый интерфейсный кабель.

Рисунок 4.5 – Внешний вид терминальной панели

Рисунок 4.6 – Подключение сигнального кабеля от терминальной панели к модулю ввода
Ещё одна терминальная панель используется для подключения дискретных сигналов. Эту панель соединяет с дискретным модулем вывода сигнальный кабель.

Рисунок 4.7 – Терминальная панель для подключения дискретных выходов
Во второй и первой главе проведено описание технологического процесса цеха с установкой. Проанализирована существующая система, которая регулирует то, как подается аргон с формулировкой необходимых требований, которым должна соответствовать новая модернизированная система, с выбором нового варианта решения. Затем, выбрано оборудование, предназначенное для того, чтобы провести модернизацию, с разработкой функциональной, структурной схемы, схемы с электрическими соединениями, построением алгоритма, в соответствии с которым работает система. Оценена надежность, проведено моделирование.
3 ЭКОНОМИЧЕСКАЯ ЧАСТЬ
3.1 Расчёт затрат на модернизацию системы
…
3.2 Расчёт годового экономического эффекта и срока окупаемости затрат
…
3.3 Расчёт экономической эффективности
…
ЗАКЛЮЧЕНИЕ
…
СПИСОК ИСПОЛЬЗОВАННЫХ ИСТОЧНИОВ
- Андреев, Е.Б. SCADA-системы. Взгляд изнутри: учеб. пособие / Е.Б. Андреев, Н.А. Куцевич, О.В. Синенко. – Москва: РТСофт, 2004. – 176 с.
- Калиниченко, А. В. Справочник инженера по КИПиА: учеб. пособие / А. В. Калиниченко. – Москва: Инфра-Инженерия, 2008. – 576 с.
- Котюк, А. Ф. Датчики в современных измерениях: учеб. пособие / А. Ф. Котюк. – Москва: Радио и связь, 2006. – 96 с.
- Нестеров, А. Л. Проектирование АСУТП: Методическое пособие / А. Л. Нестеров. – Санкт-Петербург: ДЕАН, 2012. – 944 с.
- Островский, М.А. Архитектура и программное обеспечение распределенных систем автоматики на базе компонентов ПЛК / М.А. Островский, Я.А. Рейзман, В.Е. Красовский // Датчики и системы. – 2003 г. №3. с. 14 – 19.
- Тюкин, В.Н., Евстюхин А.Н. Теория автоматического управления. Методические указания к практикуму: Руководство пользователя комплекса программного обеспечения по курсу ТАУ и контрольные примеры. – Вологда: ВоГТУ, 2005. — 34 с.
- Фёдоров, Ю.Н. Справочник инженера по АСУТП: Проектирование и разработка: учеб. пособие / Ю. Н. Фёдоров. – Москва: Инфра-Инженерия, 2008. – 928 с.
- Техническая документация на УВС ЦВОКС СП ПАО «Северсталь».
- Simatic S7-300 – Универсальные программируемы контроллеры [Электронный ресурс]: офиц. сайт. – Режим доступа: http://www.etair.ru/siemens/05_S7-300_r.pdf
- Simatic WinCC – SCADA система для визуализации технологических процессов [Электронный ресурс]: офиц. сайт. – Режим доступа: http://www.etair.ru/siemens/09_WinCC_r.pdf.
